利用数字微流控技术进行药物筛选,实现癌症等疾病的精准医疗
发布日期:2024-05-31点击量:619次编辑:szbyjy_admin
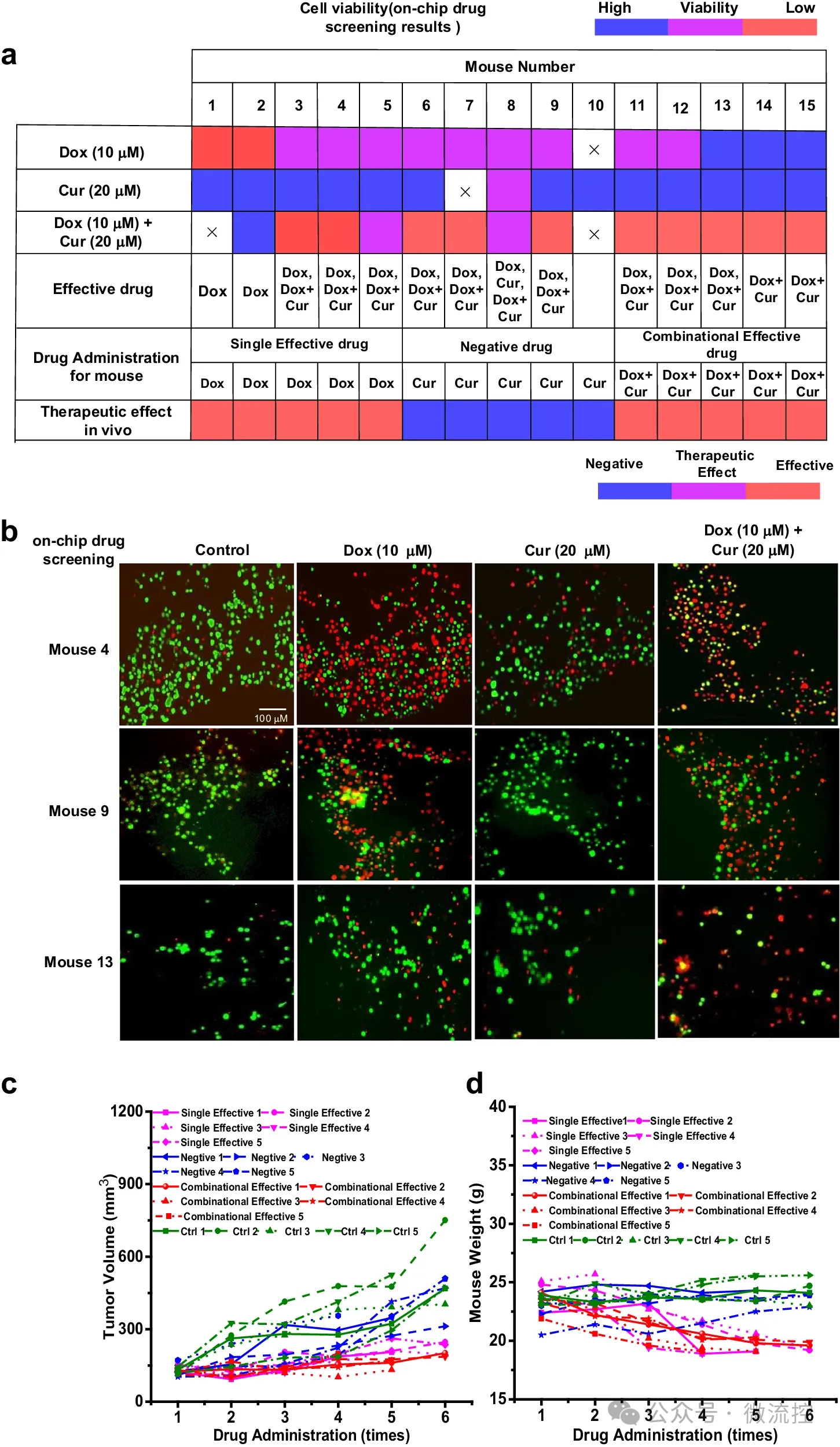
为解决上述挑战,近期,研究人员开发了一种使用原代肿瘤细胞进行药物筛选的数字微流控系统,并建立了用于精准医疗的工作流程。为了提高系统通量并减少其占用空间,研究人员开发了智能控制逻辑,以便在尺寸为4 × 4 cm²的芯片上同时筛选三种药物。相关研究成果以“Drug screening on digital microfluidics for cancer precision medicine”为题发表在Nature Communications期刊上。澳门大学贾艳伟、北京科技大学姚海龙及中山大学易述红为共同通讯作者。



使用便携式数字微流控(DMF)系统对5例肝癌患者进行的4种临床抗癌药物的片上药物筛选结果
论文链接:
https://doi.org/10.1038/s41467-024-48616-3
来源:IVD分享库
免责声明:本公众号发布内容部分信息来源网络,旨在学习交流与分享,所发表内容注明来源的,版权归原出处所有,与本公众号立场无关;无法查证版权的或未注明出处的均来源于网络搜集;如存在不当使用或侵权的情况请联系后台删除。




苏公网安备32050502011778号
