检验科常开项目
发布日期:2024-02-19点击量:832次编辑:szbyjy_admin
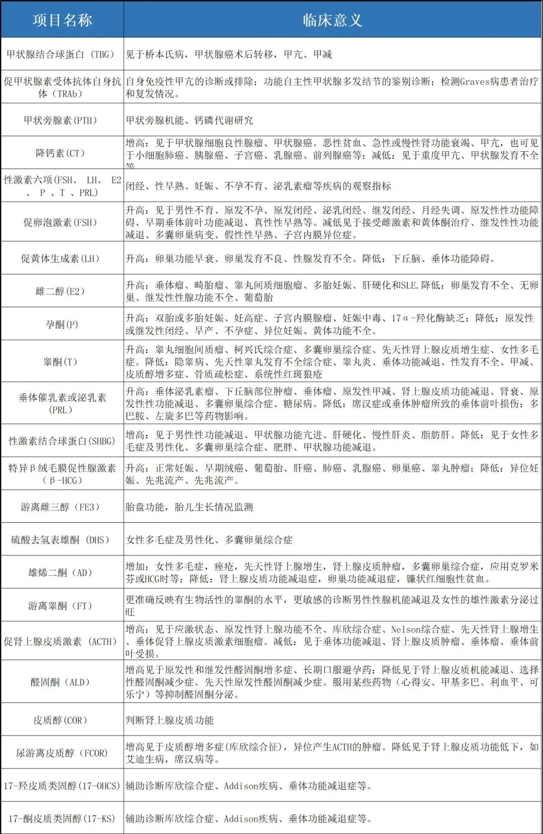
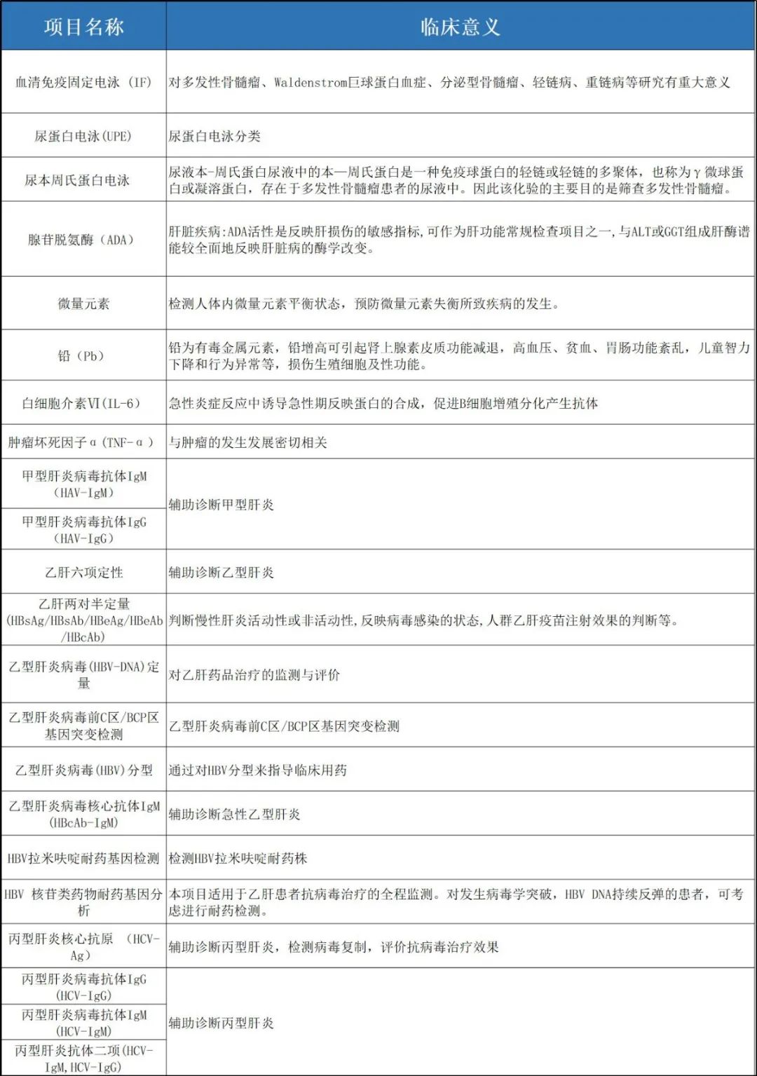
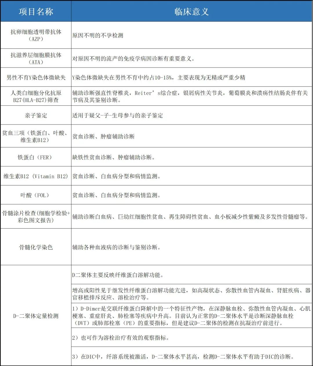
今天给大家整理了一般二三级医院最常见的检测项目和检测套餐。


















生化、免疫、临检、急诊套餐组合介绍:






来源:IVD分享库
免责声明:本公众号发布内容部分信息来源网络,旨在学习交流与分享,所发表内容注明来源的,版权归原出处所有,与本公众号立场无关;无法查证版权的或未注明出处的均来源于网络搜集;如存在不当使用或侵权的情况请联系后台删除。
上一篇:尿液及脑脊液 Ig 测定及临床意义
下一篇:微流控芯片材料PDMS表面改性




苏公网安备32050502011778号
